脫硫(liu)廢水水質成分復雜,污(wu)染物(wu)種類繁多(duo),其污(wu)染物(wu)主要來源(yuan)于燃(ran)煤(mei)、油和脫硫(liu)劑(ji)(石(shi)(shi)灰(hui)石(shi)(shi))。煤(mei)中(zhong)(zhong)含有氟、氯、磷、汞(gong)、鉛、鎳、鍋、鉻(ge)等(deng)元素,在其燃(ran)燒過程中(zhong)(zhong)會形成不(bu)同化合物(wu),一部分化合物(wu)會隨煙氣進(jin)入(ru)(ru)石(shi)(shi)灰(hui)漿(jiang)液中(zhong)(zhong)。此外,石(shi)(shi)灰(hui)漿(jiang)液中(zhong)(zhong)也會帶入(ru)(ru)部分雜質,如(ru)鈣、鎂、鉀、氯等(deng)。
脫硫廢(fei)水水質特點:
(1)水質呈弱酸性,pH值一般(ban)為 4.1~6.5;
(2)水質不穩定:脫硫(liu)廢(fei)水水質成(cheng)分(fen)很(hen)大程度(du)上受到燃(ran)煤(mei)電(dian)廠使(shi)用煤(mei)種類、石(shi)(shi)灰石(shi)(shi)純度(du)、脫硫(liu)氧(yang)化(hua)風(feng)量、吸(xi)收塔的(de)Cl—控制濃度(du)和濃縮(suo)倍率(lv)等因素的(de)影響,因此(ci),同一設(she)備的(de)脫硫(liu)廢(fei)水在不同出水時段其水質成(cheng)分(fen)也(ye)存在較大差別;
(3)懸(xuan)浮(fu)物含量高:脫硫廢水中(zhong)懸(xuan)浮(fu)物質含量一般為7000~20000 mg/L,主(zhu)要來(lai)自于煙氣(qi)中(zhong)雜質及石灰漿液中(zhong)存在的難溶鹽沉淀物等。
(4)含(han)鹽(yan)(yan)量高(gao):脫硫廢水中含(han)鹽(yan)(yan)量較高(gao),一(yi)般(ban)為10000~40000 mg/L。主(zhu)要含(han)有Ca2+、Mg2+, Cl—, SO42—,其主(zhu)要來自于燃煤煙(yan)氣、石(shi)(shi)灰石(shi)(shi)及脫硫用水。另(ling)外,還(huan)含(han)有一(yi)類(lei)污染物(wu)Cd, Hg, Cr,As,Pb,Ni等重金(jin)屬離子和二類(lei)污染物(wu)Cu. Zn.氟化(hua)物(wu)、硫化(hua)物(wu)等。
脫硫廢(fei)水(shui)水(shui)質處理工藝(yi)流(liu)程(cheng)
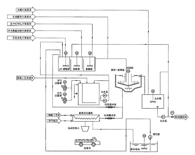
1.一般(ban)脫(tuo)硫廢水處理工藝
廢水(shui)(shui)(shui)首先經收集池預曝氣,增加(jia)水(shui)(shui)(shui)體溶氧(yang)并氧(yang)化還原態硫(liu)化物,后(hou)(hou)進入中(zhong)和(he)池,再經中(zhong)和(he)均質(zhi)后(hou)(hou),在(zai)化學(xue)藥劑作用下進行絮凝沉(chen)淀,清液根據出水(shui)(shui)(shui)要求(qiu)選擇是否深度處理,污泥脫(tuo)水(shui)(shui)(shui)后(hou)(hou)外排或回收利(li)用。

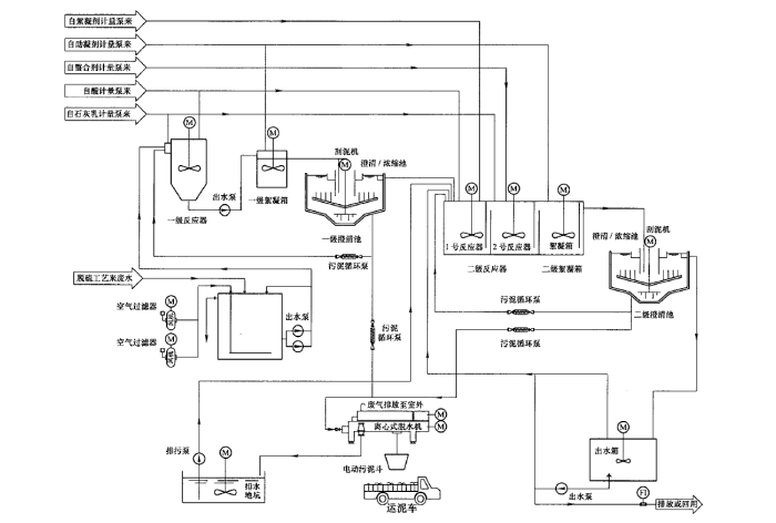
2.高氟脫硫廢(fei)水(shui)處理工藝(yi)
在中(zhong)和、絮(xu)凝、沉淀(dian)的工藝(yi)(yi)上加(jia)(jia)設(she)脫氟(fu)(fu)(fu)工藝(yi)(yi),脫氟(fu)(fu)(fu)工藝(yi)(yi)一般選用(yong)化(hua)學沉淀(dian)法,即向廢水中(zhong)投加(jia)(jia)石灰或氯化(hua)鈣等使氟(fu)(fu)(fu)沉淀(dian)去除。

